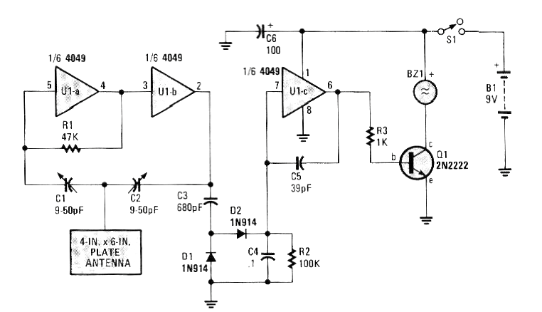
He encontrado este circuito en un Hands On de 1986. Esta revista americana ya no existe, pero el circuito puede todavía ser montado con facilidad, pues sus componentes son comunes. El circuito acciona un buzzer cuando se toca la placa o incluso con la aproximación. Se puede cambiar el buzzer por un relé para accionar un aviso externo. La alimentación se puede hacer con tensiones de 9 a 12 V y los trimmers ajustan el punto de disparo. El hilo de la placa del sensor debe ser corto. Observe que el buzzer es del tipo con oscilador interno.




