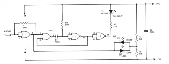
Encontramos este circuito en una antigua documentación de 1979. Se trata de un probador de niveles lógicos que es alimentado por el propio circuito en prueba. Los componentes son todos comunes y con alimentación de 5 V funciona con la lógica TTL.

Encontramos este circuito en una antigua documentación de 1979. Se trata de un probador de niveles lógicos que es alimentado por el propio circuito en prueba. Los componentes son todos comunes y con alimentación de 5 V funciona con la lógica TTL.
