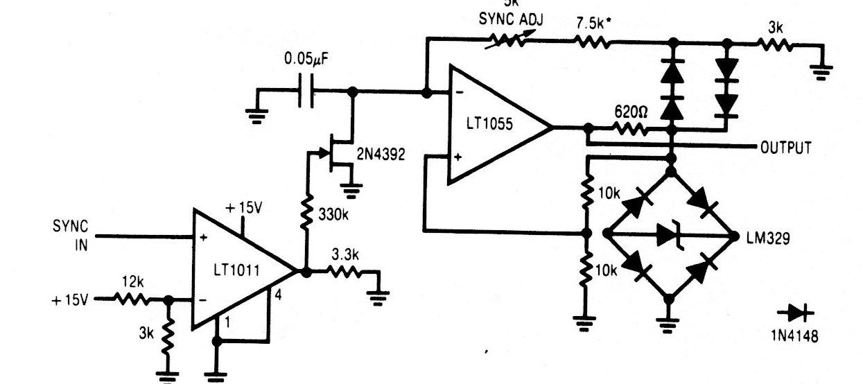
Este circuito, de una documentación de los años 90, utiliza operacionales poco comunes en nuestros días, pero la configuración puede ser reproducida para usar componentes modernos. El operacional usado es doble y los diodos son de uso general.
Esta y la aplicación original del pulsador de bajo consumo de National Semiconductor LM3909. El LED...
La energía que alimenta el circuito amplificador de esta radio se obtiene de la propia señal. La...
Este circuito se encontró en la edición de noviembre de 1992 de la revista Radio Electronics. El...