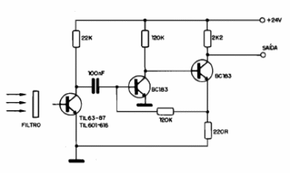
Este circuito está indicado para la recepción de señales digitales, proporcionando una salida que corresponde a pulsos. La alimentación es de 24 V y se pueden utilizar transistores equivalentes como el 2N2222. El foto-transistor depende de la aplicación, pudiendo también ser utilizados equivalentes. Los recursos ópticos se pueden utilizar para eliminar la interferencia de la luz ambiental.




