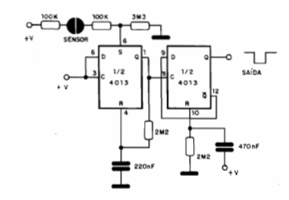
Los toques en las placas conectan y apagan la carga conectada a la salida, con una señal en la forma de onda presentada. El circuito es biestable y hace uso de los dos flip-flops existentes en el 4013. La alimentación del 4013, no indicada en la figura se hace con el positivo en el pin 14 y negativo en el pin 7. Los sensores son dos planchas de metal que deben ser tocadas al mismo tiempo. La alimentación se puede realizar con tensiones de 5 a 12 V.




