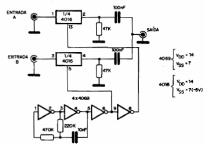
El mezclador digital presentado se basa en las llaves analógicas y digitales del circuito integrado 4016. Una versión más moderna debe utilizar el 4046 que cuenta con llaves de menor resistencia. La salida debe pasar por un filtro de paso bajo para retirar el ruido de la conmutación. Un circuito R-C con un resistor de 10 k y un capacitor de 10 nF deben resolver el problema de eventuales ruidos. En el caso de que se trate de una fuente simétrica, el circuito conmuta señales analógicas.




