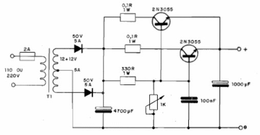
Esta fuente puede proporcionar tensiones hasta 12 V con corriente hasta 5 A para alimentación de equipos automotores en la bancada u otras aplicaciones. El ajuste de la tensión se realiza en el potenciómetro de 1 k. Si la carga consume mucho o el transformador no es de buena calidad, no se puede alcanzar la tensión máxima. Se recomienda en el caso, un transformador un poco mayor, 15 + 15 V, con 2 A o más para compensar eventuales pérdidas. Fuentes similares se pueden encontrar en otros artículos en el sitio.




