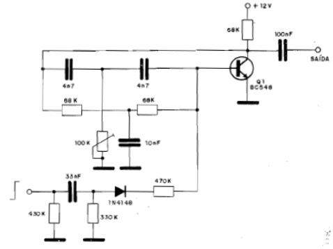
Este circuito genera un sonido de clave al recibir un pulso positivo de excitación en su entrada. El efecto, o amortiguación, se ajusta en el trimpot de 100 k. Los cambios en el timbre se pueden obtener con la modificación de los capacitores de 4n7 y 10 nF en la doble T, manteniendo las proporciones. Ver circuitos como éste, simulados en el sitio, incluso con el análisis de la amortiguación. Las fórmulas también se pueden encontrar en la sección de Matemáticas para la electrónica. Una aplicación interesante para este circuito es en una batería electrónica.




