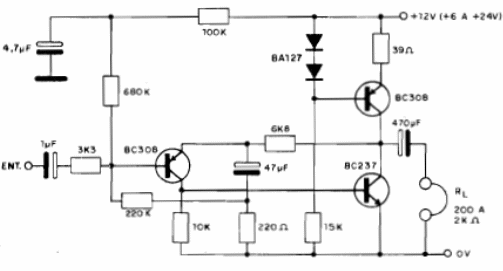
Este amplificador con salida complementaria transistorizada con algunos miliwatts de potencia es ideal para auriculares, pudiendo ser alimentado con tensiones de 6 a 12 V. Los transistores pueden ser sustituidos por equivalentes más modernos como el BC558 en lugar del BC308 y el BC547 en lugar del BC237. La calidad de sonido de este amplificador es muy buena.




