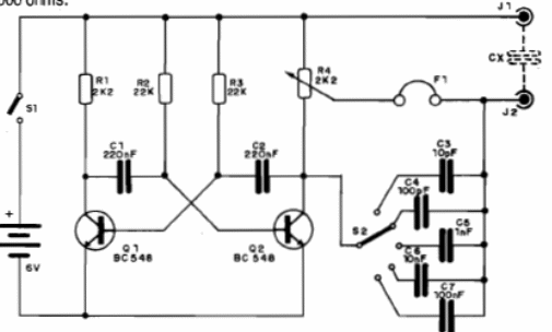
Este circuito consiste en un puente de capacitancias que compara una capacitancia conectada entre J1 y J2 con una capacitancia de referencia seleccionada por S2. Una señal de audio sirve de referencia siendo el punto de nulo detectado por un auricular conectado en F1. El auricular debe ser de alta impedancia, por ejemplo, una cápsula piezoeléctrica. Se puede calibrar la escala de R4 para proporcionar una indicación precisa del valor del condensador probado. Los capacitores de 5 pF a 1 uF se pueden probar con este circuito. Su alimentación se puede hacer con las pilas comunes.




