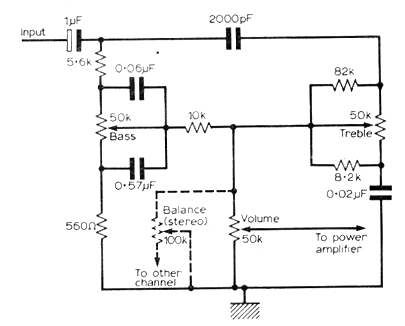
Este es un circuito típico de control de tono, intercalado entre la fuente de señal, preamplificador y la entrada de un amplificador. Se salió en una popular electrónica de junio de 1978. La revista ya no existe, pero el circuito se puede montar fácilmente, ya que sólo utiliza componentes pasivos. Los potenciómetros de 50 k pueden ser sustituidos por los de 47k que corresponde al valor comercial actual estandarizado.




