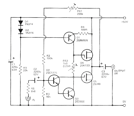
Este circuito salió en una Electronics Today International de abril de 1981. Los componentes críticos son los MOSFET de potencia. Si se pueden obtener los demás componentes son comunes. Observe la necesidad de una fuente de alimentación de 50 V con al menos 1 A. Los transistores de potencia deben montarse en buenos radiadores de calor. Los transistores de la serie 2SC pueden eventualmente ser reemplazados, pero deben realizarse pruebas. Para Q1 podemos experimentar el BD136, para Q3 el BD135 y para Q2 el BC547.




