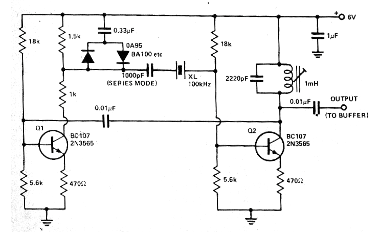
Hemos encontrado este circuito en una publicación inglesa denominada Electronic Circuit Design en el n3 de la primavera de 1980. Este circuito, que es un Colpitts modificado puede operar con cristales de 50 kHz a 100 kHz y los transistores admiten muchos equivalentes como los 2N2222, BC548, BC547, BF494 y muchos otros. Los capacitores deben ser cerámicos. La intensidad de la señal de salida es grande y el capacitor de salida de 100 pF o más. En la figura los valores para 100 kHz. Para otras frecuencias se debe cambiar el choque.




