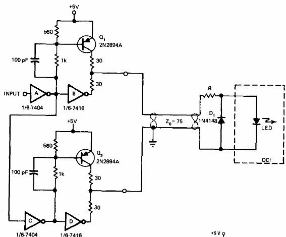
Este circuito tiene por finalidad alimentar a los LED a través de cables coaxiales de 75 ohms, sin interferir en el envío de señales. El circuito es de una documentación de 1976, siendo implementado con lógica TTL. El circuito debe ser alimentado por una tensión de 5 V.




