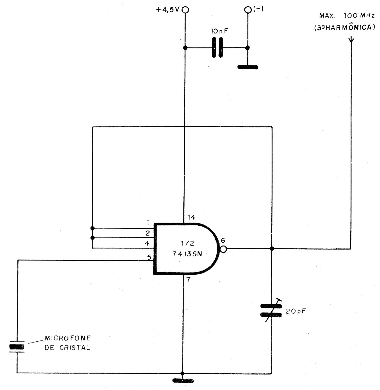
Este circuito envía sus señales a receptores de onda corta y hasta FM fuera de estaciones colocadas cerca. Como su alcance es muy pequeño, sirve para demostraciones y para escucha a través de paredes. La alimentación debe realizarse con tensiones de 4,5 a 5 V.




