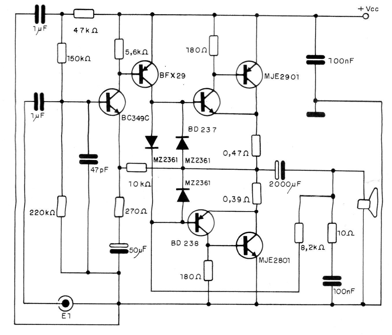
Este amplificador transistorizado proporciona una potencia de 35 W a un altavoz de 8 ohmios que debe ser alimentado por una fuente de 59 V con 2 A. Los transistores deben estar dotados de disipadores de calor. Para una versión estéreo debe doblarse la corriente de la fuente y dos canales deben montarse. La sensibilidad de entrada es de 1 Vpp.




