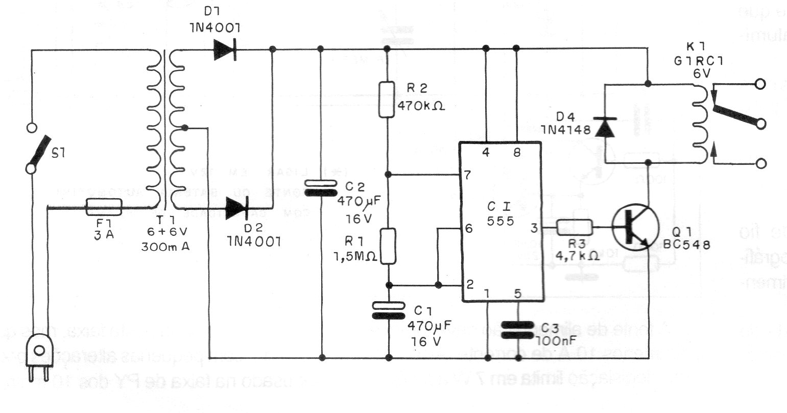
La finalidad de este circuito es accionar de modo intermitente un compresor de aire para acuario. Los intervalos entre los accionamientos se dan por C1 que puede cambiar. En este caso se enciende durante 12 minutos quedando apagado durante 10 minutos en ciclos que se producen mientras está encendido. El circuito utiliza relé de 6 V.




