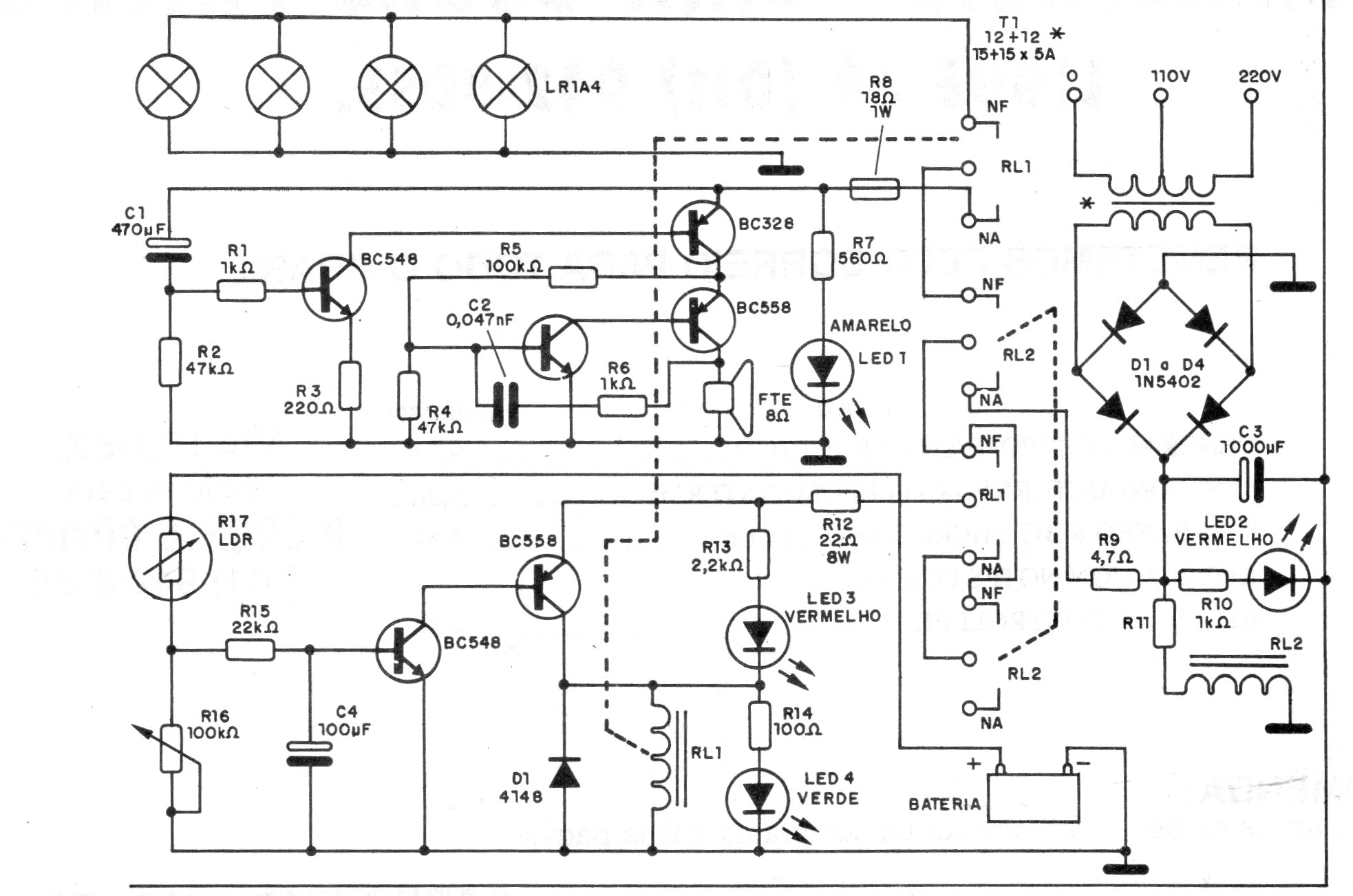
Además de mantener una batería constantemente en carga, este circuito sólo enciende las lámparas cuando está oscuro. El ajuste del disparo con la falta de luz se realiza en R16 y el sensor utilizado es un LDR. En el sistema original de 1995 se ubican lámparas de 12 V, pero en una versión moderna se pueden utilizar LED de color blanco de alto brillo con resistencias apropiadas en serie.




