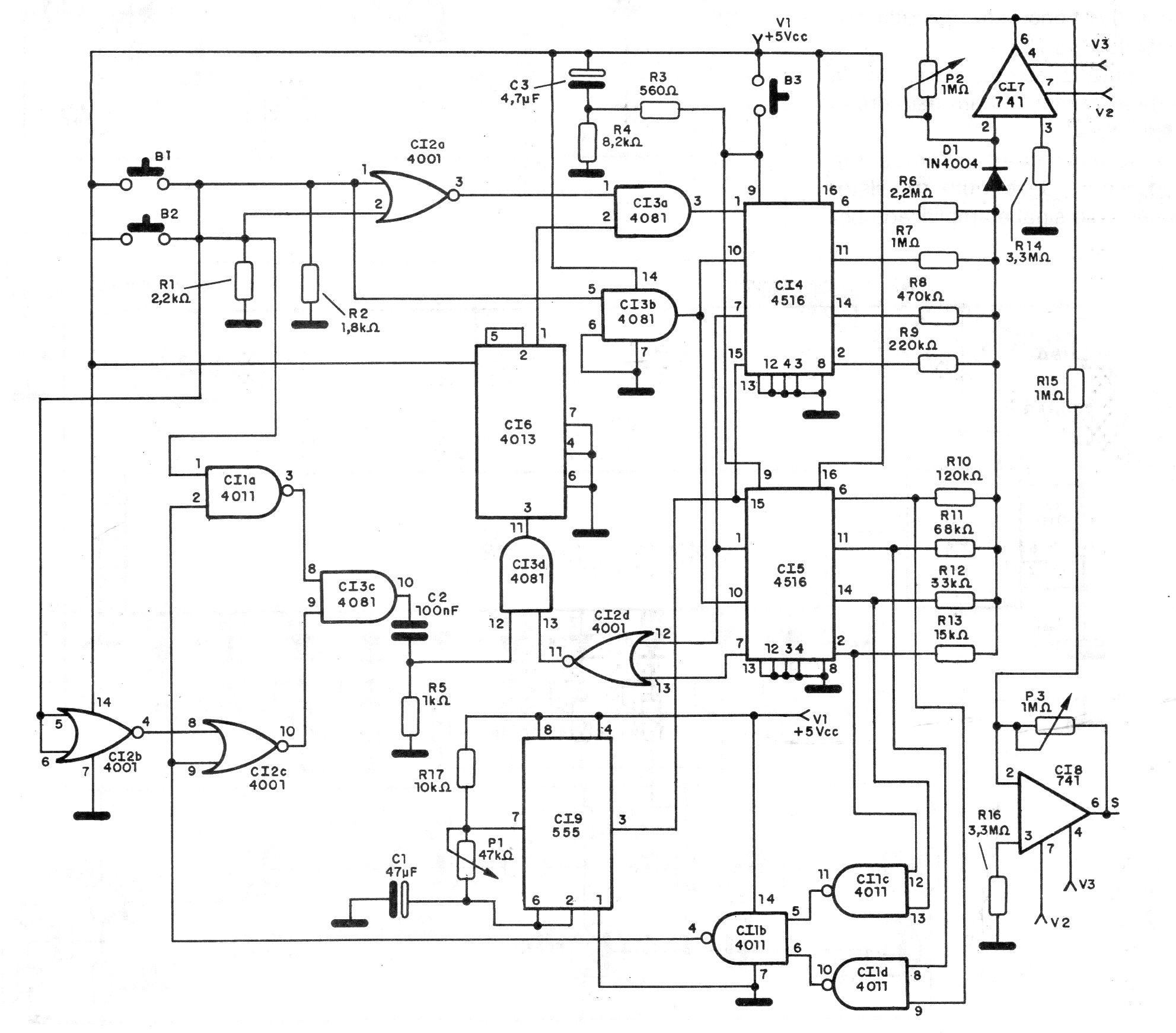
Si bien existen versiones integradas modernas, este circuito de 1995, muestra una solución discreta con circuitos integrados comunes para un potenciómetro electrónico. El circuito utiliza integrados CMOS y debe utilizar dos fuentes de alimentación, ya que es necesaria una tensión negativa para los operacionales. Así, V1 es de 5 V y V2, V3 dependen del operativo y de la señal quedando entre 6-0-6 y 12-0-12 V.




