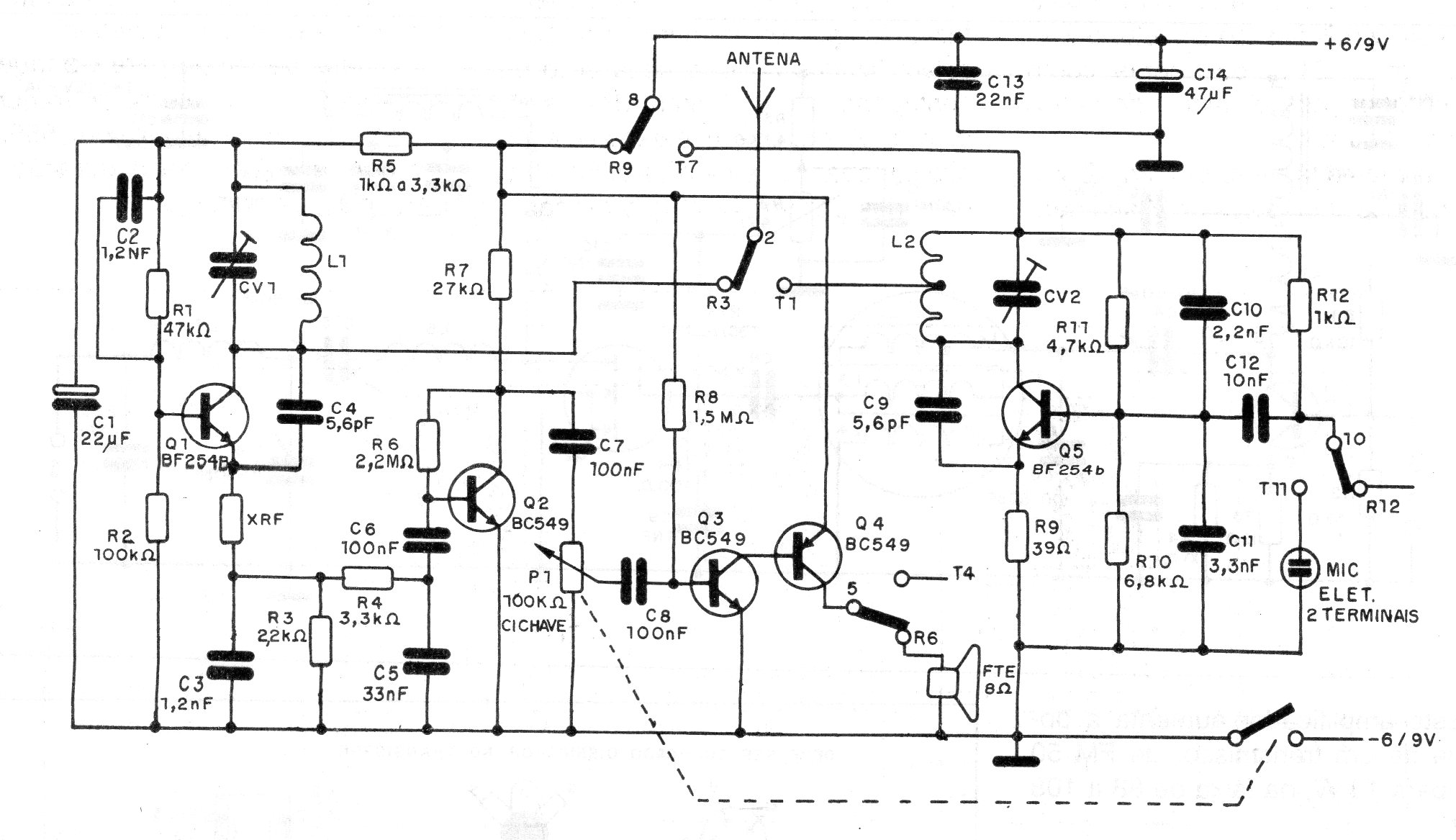
Este circuito que utiliza sólo transistores comunes puede operar entre 60 y 130 MHz, según las bobinas que se pueden cambiar fácilmente. El circuito tiene ajustes de frecuencia de recepción y transmisión hechos en los trimpots y utiliza micrófonos de electreto. El alcance puede llegar a 100 metros dependiendo de las condiciones de propagación del local. La antena es telescópica de 50 cm a 1 m de longitud. La alimentación se puede realizar con 6 o 9 V de pilas o batería.




