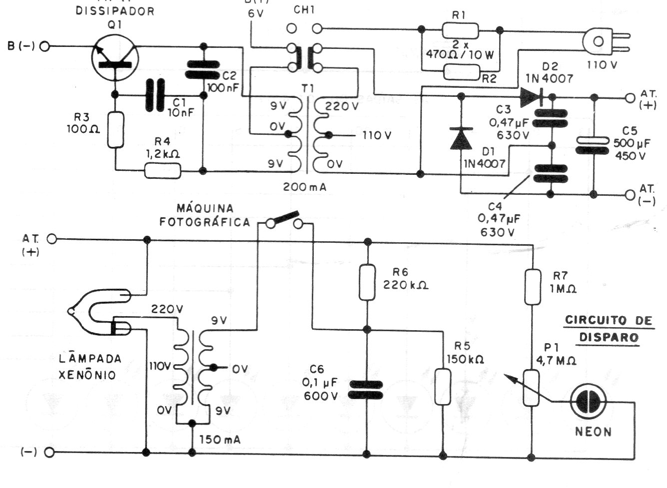
Este circuito genera alta tensión para el disparo de una lámpara de xenón. Encontramos esta configuración en una documentación de 1994. El transformador T2 es del tipo de alimentación con secundario de 9 + 9 V y 250 mA pero también puede ser enrollado en un bastón de ferrita para el disparo de la lámpara. El primario tiene 180 espiras de hilo 22 y el secundario 2 000 espiras de hilo 28.




