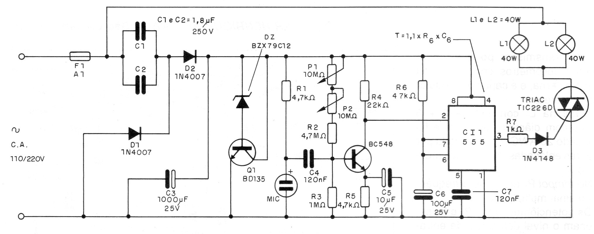
La idea de este circuito es simple. Instalado en un lugar donde se desea silencia, detecta cuando el nivel de ruido aumenta y hace encender un luminoso con la palabra SILENCIO. El circuito utiliza un micrófono como sensor y la advertencia tiene lámparas incandescentes comunes. El nivel de disparo se ajusta en dos trimpots. El triac que controla las lámparas debe estar dotado de un disipador de calor.




