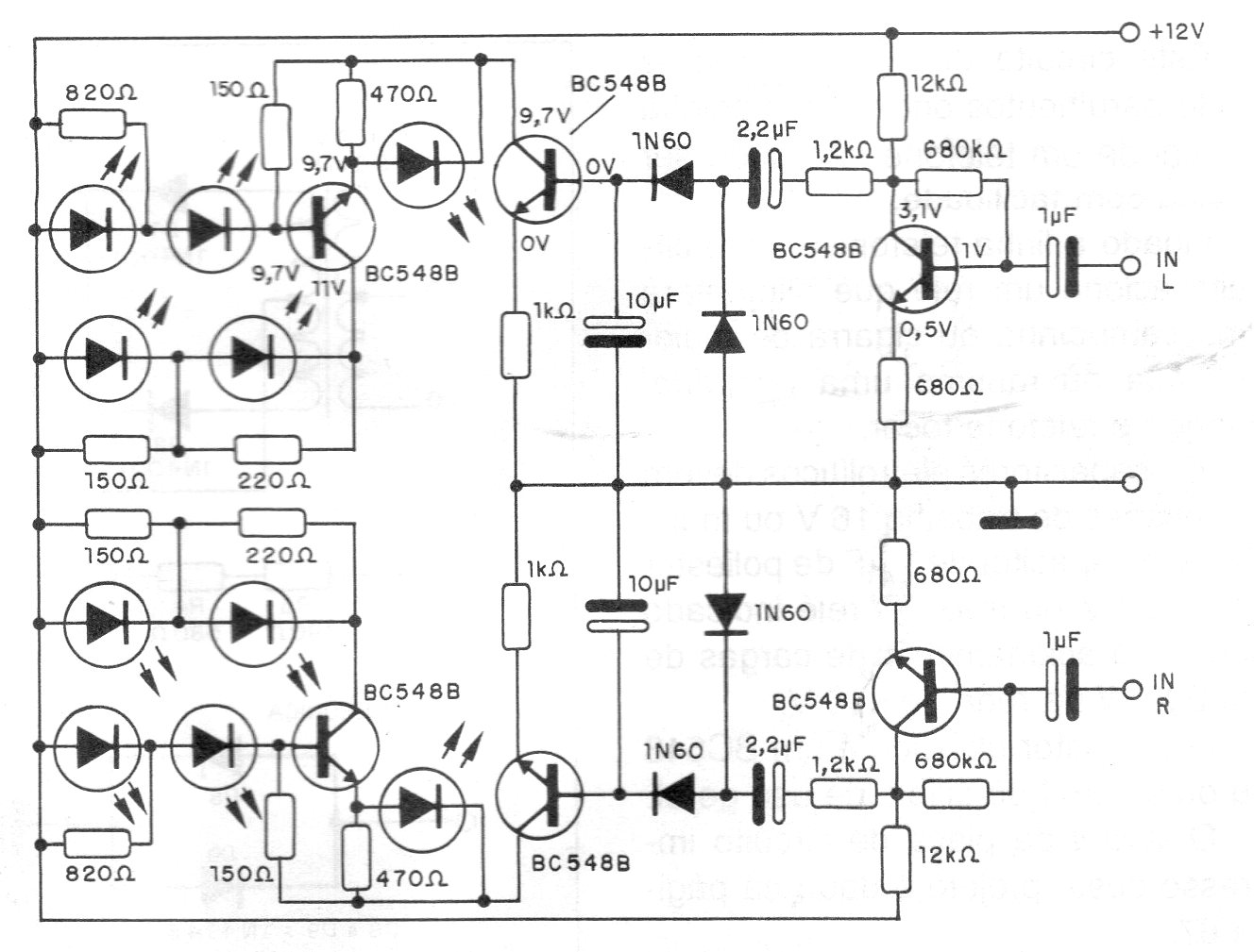
Este circuito fue obtenido en una documentación de 1995 y tiene una configuración simple utilizando sólo transistores comunes. El circuito acciona 5 LED de cada canal de un amplificador estéreo y es alimentado por una tensión de 12 V que puede venir del propio equipo de sonido con el que funciona.




