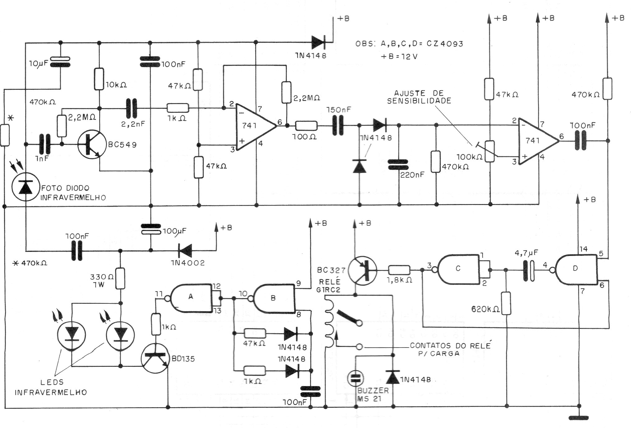
El emisor de este circuito de una publicación de 1995 es un LED infrarrojo y los sensores son foto-diodos que instalados en tubos deben apuntar al área iluminada por el LED. El circuito activa un relé cuando se detecta una perturbación en el infrarrojo emitido. El ajuste de sensibilidad se realiza en el trimpot. La alimentación debe ser de acuerdo con el relé utilizado.




