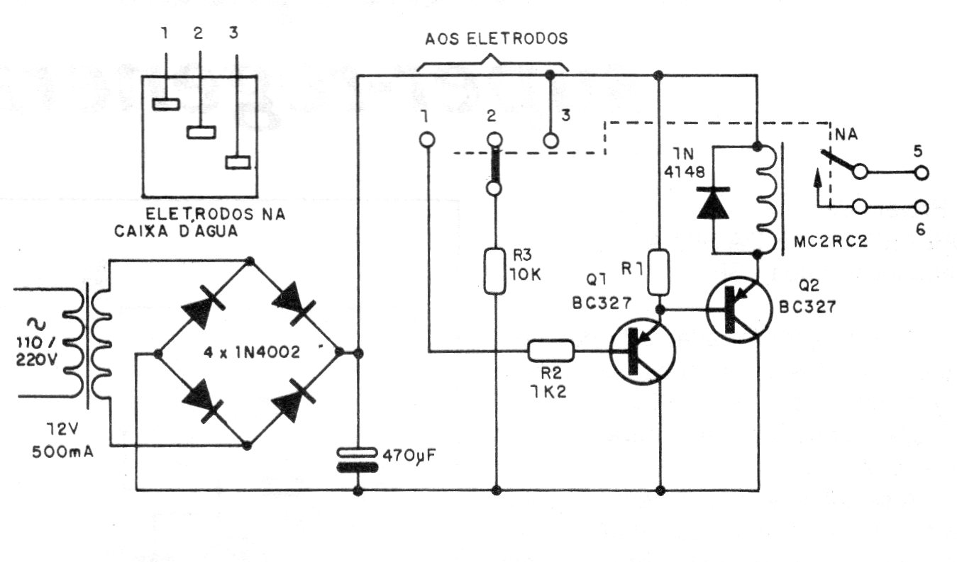
Este circuito fue encontrado en una publicación de 1990. Los sensores son electrodos colocados en la caja de agua que accionan el circuito que tiene por carga un relé. El relé puede alimentar una bomba automática o un sistema de advertencia.
Este preamplificador - bastante simple - puede servir para excitar amplificadores comunes con la...
El circuito mostrado en la figura 1 es una protección del tipo "Crow Bar" en la que el disparo...
Un altavoz viejo, una o dos baterías (incluso bajas), una lima y es todo lo que el lector necesita para...