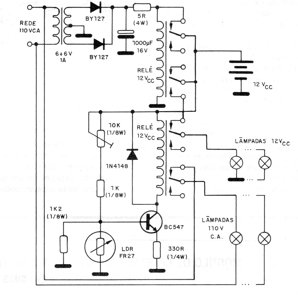
Según la documentación de 1990 en que encontramos este circuito, los pollos deben ser alimentados durante la noche durante 3 meses. Si hay corte de energía y las luces apagarse por la noche esto puede ser inconveniente. El circuito propuesto alimenta un conjunto de lámparas de emergencia a través de una batería en el caso de un corte de energía.




