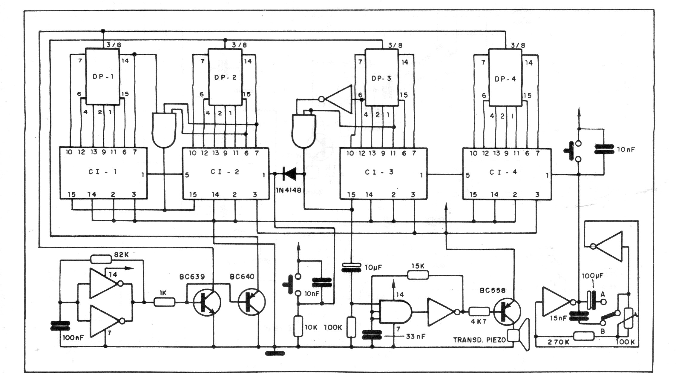
Este circuito es de una documentación de 1990, pero sigue siendo actual por los componentes que utiliza. El circuito tiene un reloj propio que debe ajustarse para producir un pulso por segundo. La precisión de este ajuste dependerá de la precisión del reloj. La alimentación se puede hacer con una fuente de 6 o 9 V.




