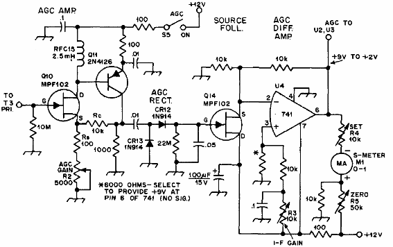
Este circuito fue encontrado en una publicación para radioaficionados de 1978. El circuito es un control automático de ganancia que se puede utilizar en receptores de comunicaciones. El transistor PNP puede ser el BC557 y el circuito se conecta a la entrada de audio indicando el nivel de señal y su control.




