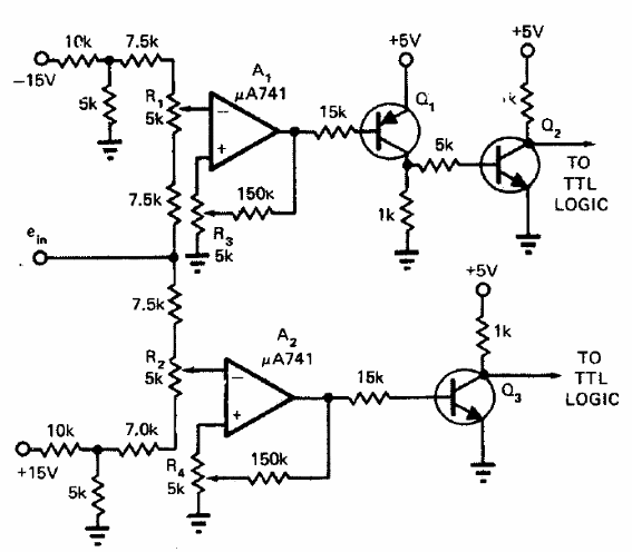
Este circuito es de una documentación de 1972. El circuito detecta cuando la entrada de tensión está en el rango de 4,5 a 5,5 V, que es rango aceptable para alimentación de lógica TTL. Los amplificadores operacionales deben ser alimentados por una fuente simétrica y los transistores pueden ser los BC548 para los NPN y BC558 para el PNP.

.



