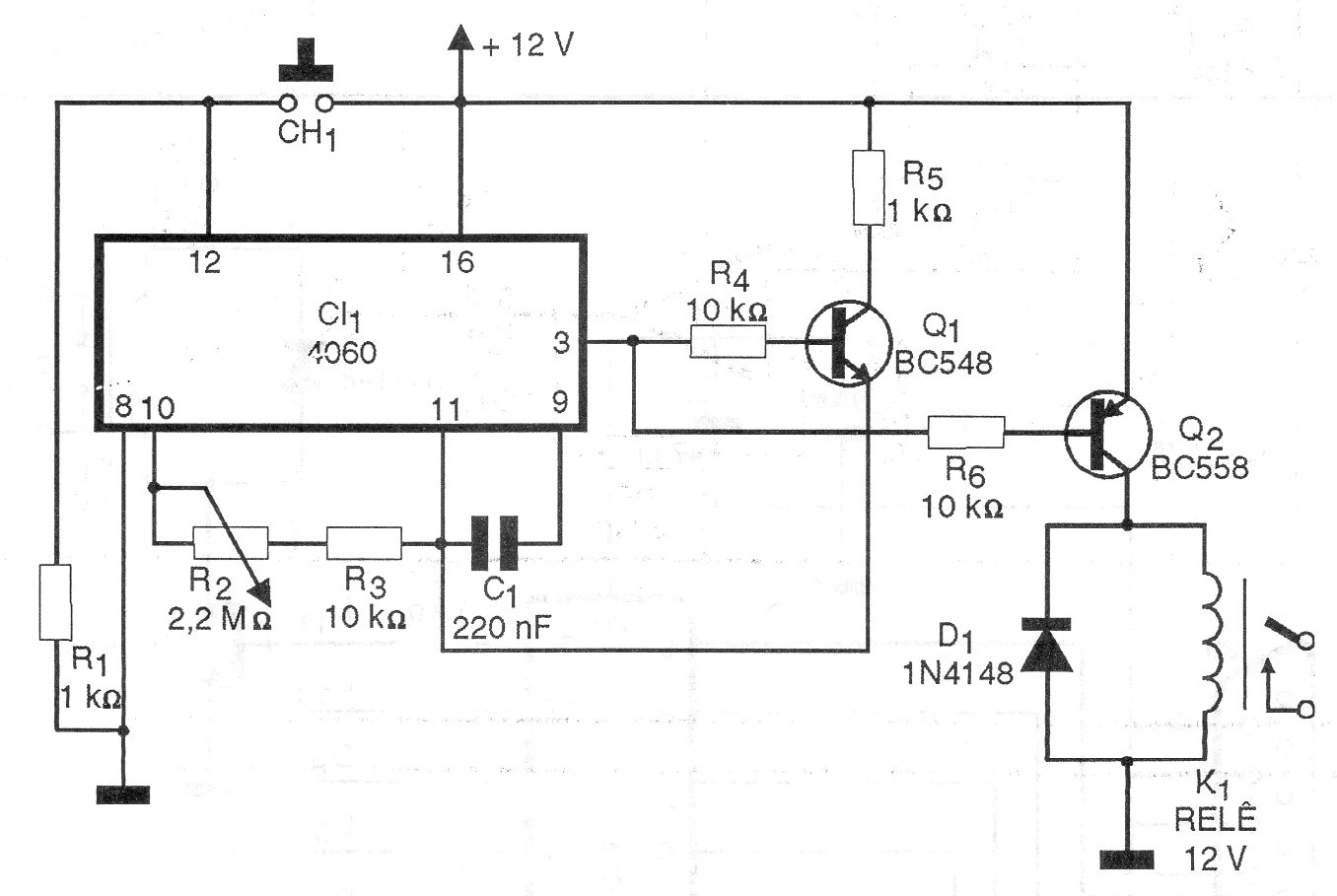
Con este temporizador podemos obtener accionamientos entre 30 segundos y una fuera y media, tiempo ajustado en el potenciómetro. La alimentación se puede hacer con 6 o 12 V según el relé utilizado. Se puede obtener tiempos aún más largos con el aumento del capacitor.




