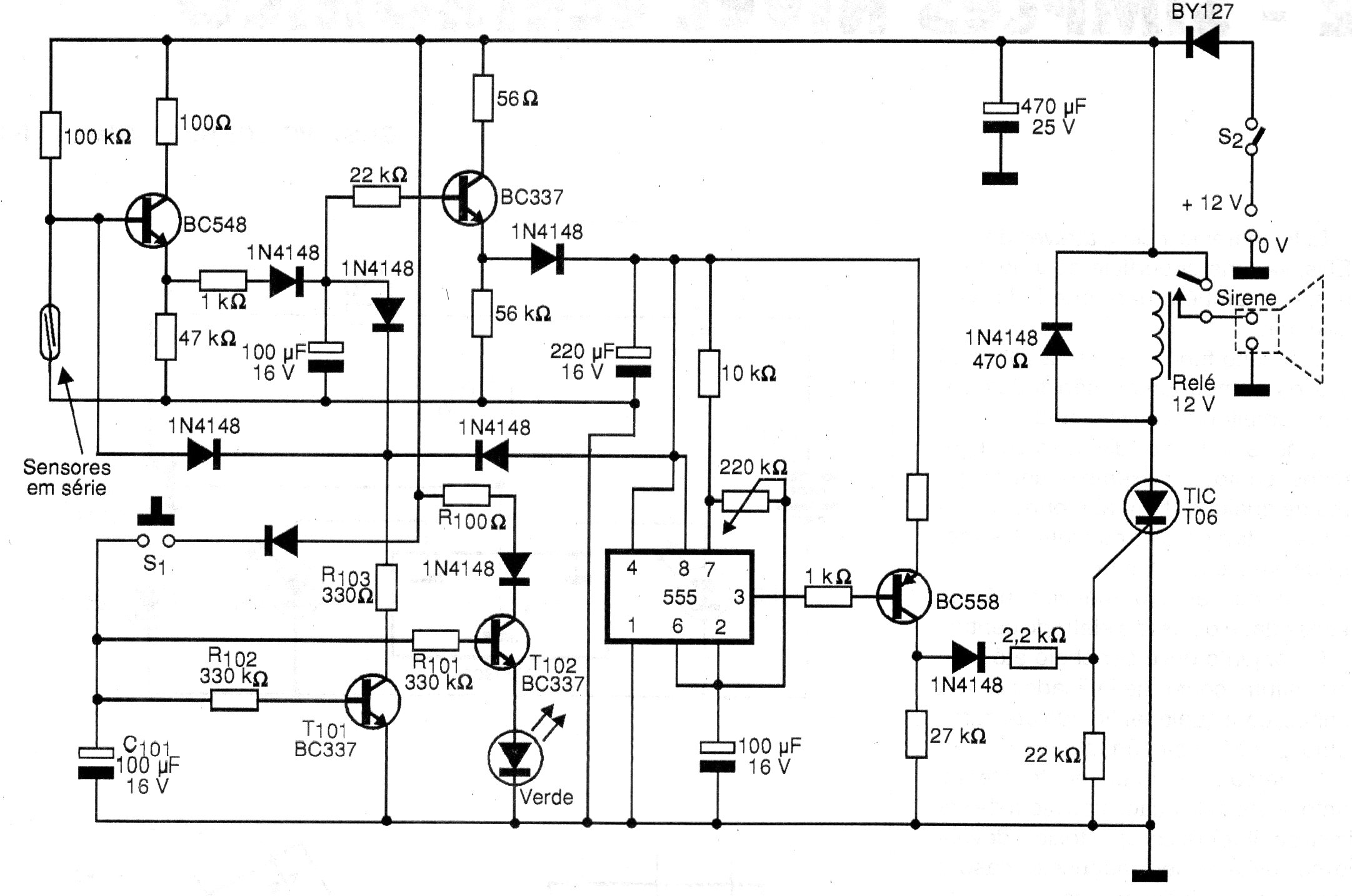
Este circuito fue encontrado en una documentación de 1999, pero por los componentes que usa puede aún ser montado con facilidad. El circuito utiliza un relé de 12 V para disparar el sistema de advertencia y debe ser alimentado por fuente o batería de 12 V. Un sistema de carga permanente de la batería se puede agregar al proyecto.




