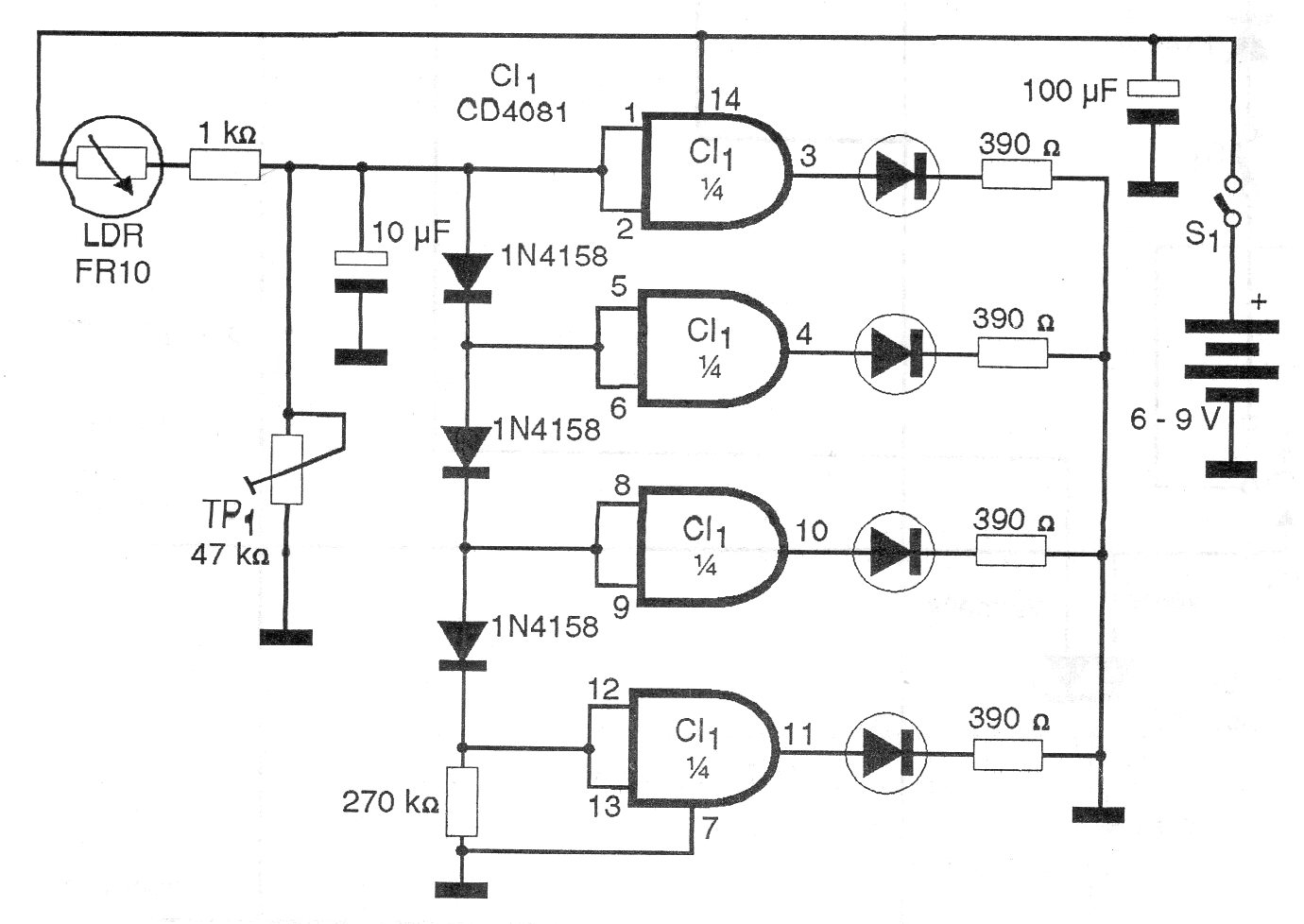
Este simple fotómetro Bargraph de 4 LED se ha encontrado en una documentación de 1997. La escala se ajusta en un trimpot y el sensor puede ser cualquier LDR común. La alimentación se puede realizar con pilas o baterías.
Un oscilador de relajación con lámpara de neón es la base de este circuito que se puede utilizar como...
Un comparador de tensión de precisión, usando diodo zener como referencia puede ser implementado con...
Este circuito detecta ductos de metal, hilos de instalaciones embutidas, pequeños objetos...