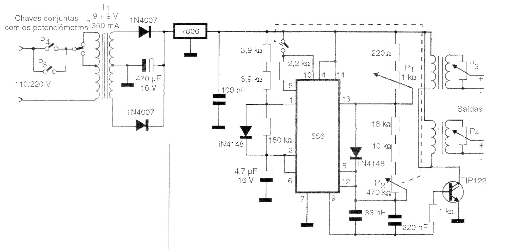
Este circuito fue encontrado en una documentación de 1997. Las señales se ajustan en un 555 doble (556) y los transformadores tienen primarios de 110 V con 6 V de secundario. El circuito integrado regulador de tensión debe estar dotado de un disipador de calor. El autor del proyecto pretendía comercializarlo en la época. Los potenciómetros de salida son de 10k.




