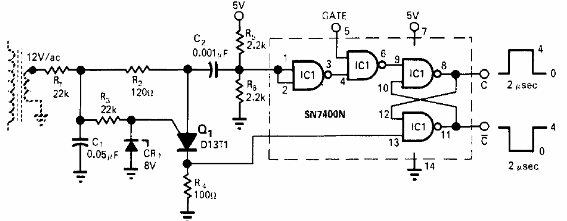
Encontramos este circuito en una documentación técnica de 1971. El PUT puede ser de cualquier tipo y el transformador tiene un devanado de 12 V con corrientes en el rango de 50 mA a 250 mA. El circuito puede servir de base de tiempo para instrumentación y relojes.




