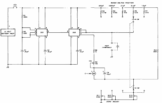
Este circuito mide capacitancias hasta 1 uF utilizando dos 555 y un indicador de 1 mA de fondo de escala. Se puede utilizar un multímetro común en la escala de corriente correspondiente. El circuito es alimentado por tensiones de 6 V de pilas comunes o fuente. Encontramos este circuito en una publicación para radioaficionados de 1978.




