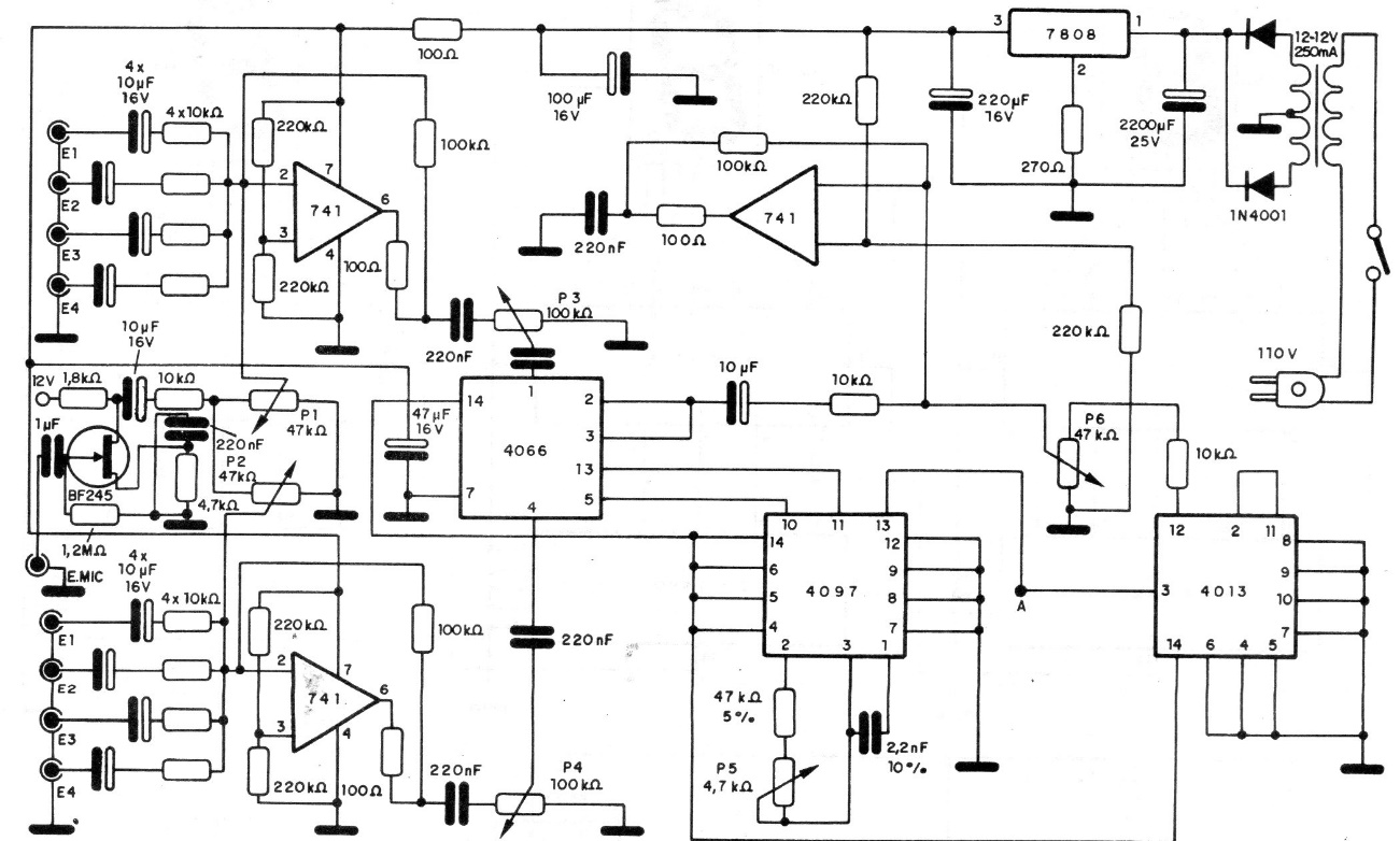
A partir de entradas estéreo, este circuito genera una señal modulada y multiplexada para ser transmitida en la banda FM. La señal será decodificada por cualquier receptor estéreo estándar. Los ajustes corresponden a la señal piloto y también a la modulación. La fuente de alimentación está incluida. Cuidado con la distribución para asegurar su correcto funcionamiento.




