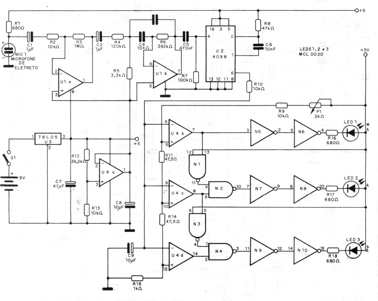
Este circuito consta de un filtro de paso bajo para la frecuencia de 440 Hz. Por lo tanto, el filtro reconoce el tono de un instrumento musical, dando la indicación a través de LED. Por supuesto, la precisión depende de la tolerancia de los componentes utilizados. El circuito está alimentado por uma tensión de 5 V.




