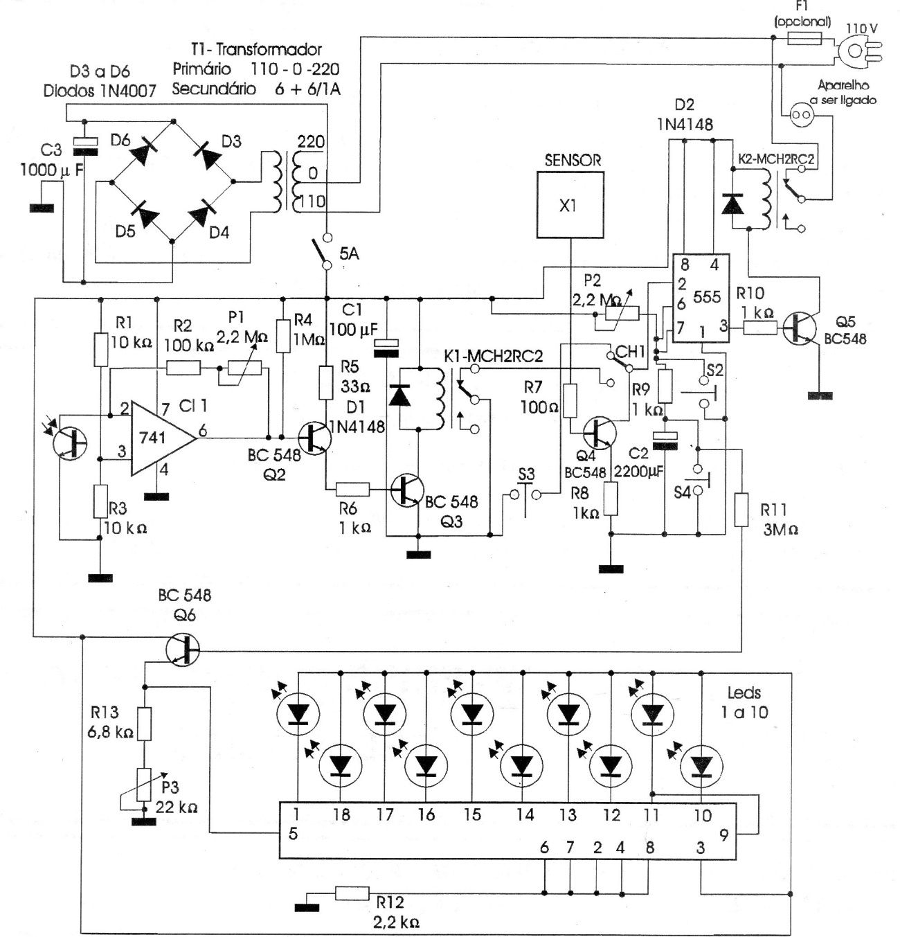
Este sofisticado temporizador tiene varios modos de activación y monitoreo de operación a través de LED secuenciales. El circuito se encontró en una publicación de 1993, pero todos los componentes utilizados siguen siendo comunes. La fuente de alimentación está incluida y el tiempo máximo depende de C2. Este componente se puede cambiar.




