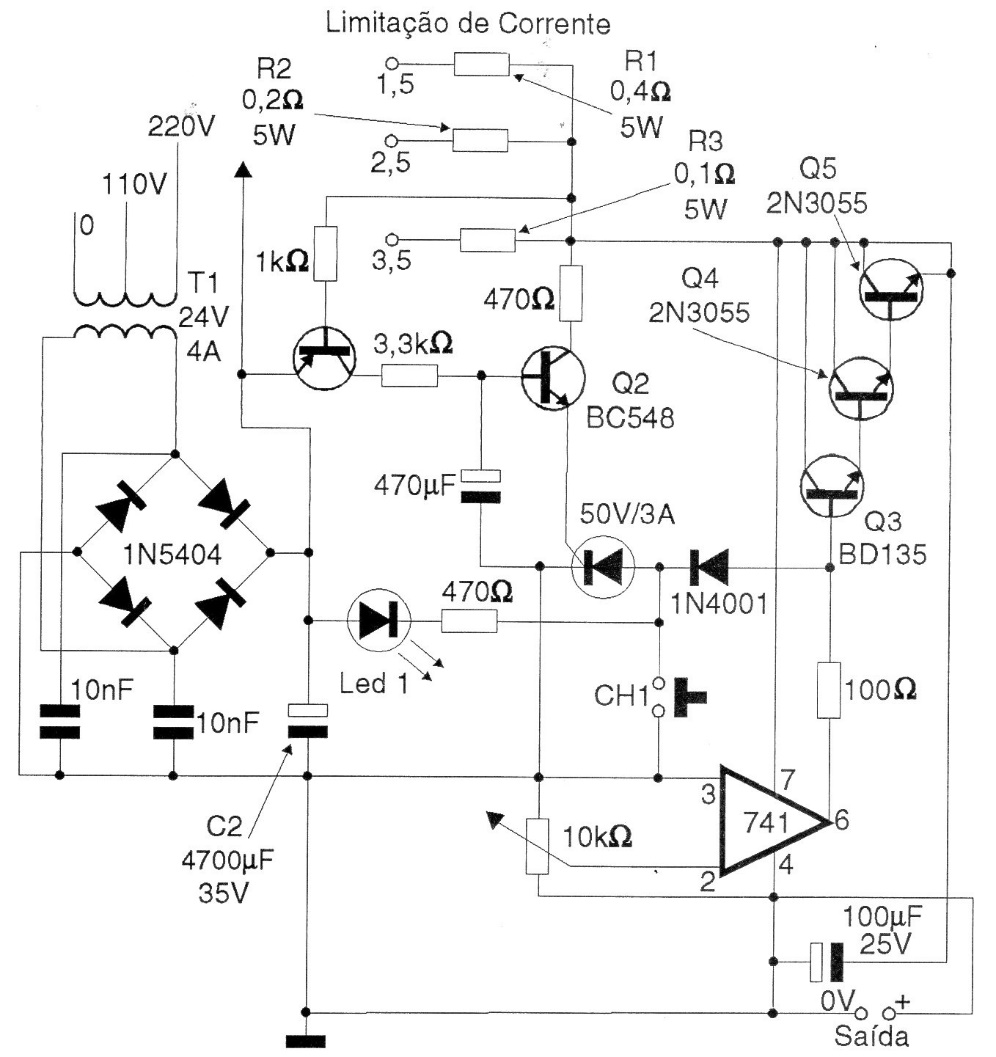
Esta fuente de alimentación de 1.6 a 20 V con una corriente máxima de 3.5 A y protección contra cortocircuitos en la salida se encontró en una publicación de 1993. Los transistores de potencia deben montarse en disipadores de calor, principalmente el 2N3055 debe tener un disipador de calor más grande.




