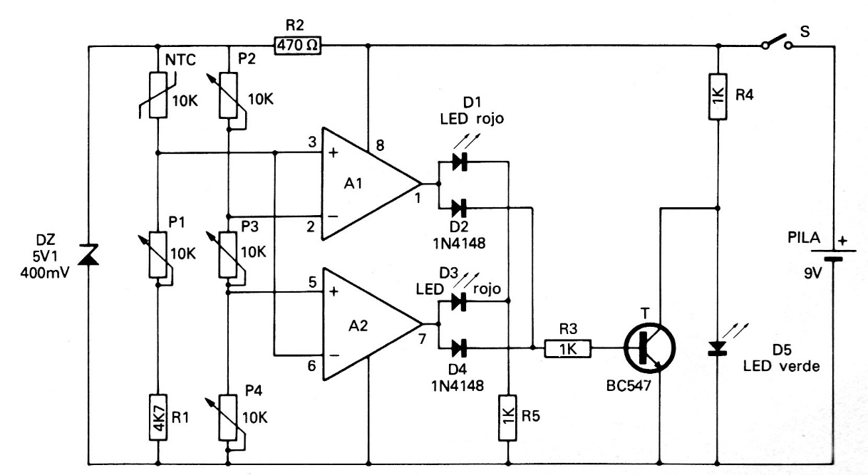
Este circuito enciende un LED cuando la temperatura supera un cierto valor preestablecido y enciende el otro cuando la temperatura cae por debajo de un segundo valor establecido. El comparador puede ser el LM339 y el sensor es un NTC de 10 k ohms.
Para los lectores que necesitan altas tensiones continuas, una fuente de alimentación de baja...
La acción rápida de conmutación del 4093 ayuda a obtener un circuito de interruptor nocturno que no se...
Esta configuración tradicional de fuente de alimentación es ideal para la bancada del montador,...