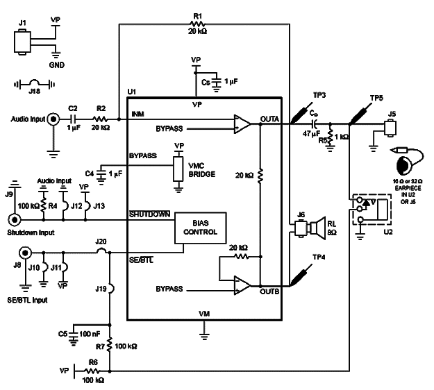
El circuito mostrado en la Figura es sugerido por ON Semiconductor (www.onsemi.com), basado en su circuito integrado NCP4896. Este es un amplificador que puede suministrar 1 W de potencia en la configuración de BTL con 8 ohm de carga y alimentación de 5 V. Este circuito también suministra potencia de 250 mW con 2,6 V y 90 mW con una carga de 32 ohmios y alimentación de 5 V. El dispositivo proporciona audio de alta calidad que requiere pocos componentes externos también se encuentra el recurso de shut down externo por medio de lógica externa. La gama de tensiones de alimentación es de 2,2 V a 5,5 V y la cubierta de circuito integrado es flip-chip de 9 pines. El dispositivo también puede excitar cargas capacitivas hasta 1 nF y es configurable externamente. Dado que el circuito tiene excelente PSSR puede ser alimentado directamente desde una batería sin la necesidad de combinar un LDO.




