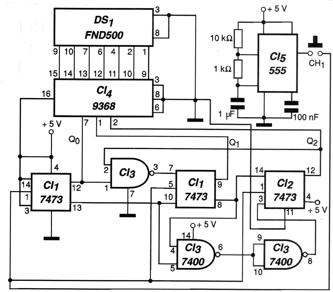
Este circuito utiliza una pantalla de cátodo común y circuitos integrados TTL. Lo encontramos en una publicación de 2001. El circuito debe estar alimentado por una fuente regulada de 5 V. La extracción se realiza presionando y soltando CH1.
El circuito mostrado en la figura es sugerido por Texas Instruments y permite la transmisión de datos en...
Esta fuente de alimentación se encuentra en una documentación de 1958. La corriente es entre 500...
Este simple circuito expandible se obtuvo de una Popular Electronics de los años 80. La tensión de...