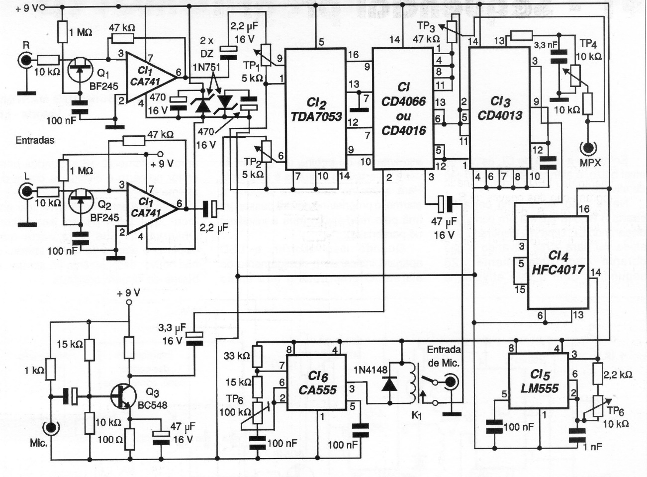
Este circuito es de la documentación de 2001 y sirve para multiplexar señales estéreo para transmisores de FM. El circuito debe ajustarse para obtener la frecuencia de la señal piloto y, además, para que exista una correcta excitación de los canales. La alimentación se suministra con una tensión estabilizada de 9 V. Las conexiones de señal deben ser cortas y blindadas.




