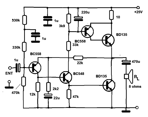
El circuito original es de una revista en Inglés de 1980, pero se puede montar fácilmente con transistores más modernos después de los cambios y el uso de componentes equivalentes que recomendamos y que ya hemos puesto en nuestra versión. El circuito ofrece una buena potencia y necesita una alimentación de 25 V con al menos 500 mA. Los transistores de salida deben estar montados sobre un radiador de calor. Dos canales deben estar montados para una versión estéreo. La entrada es de alta impedancia y los auriculares puede tener impedancias entre 8-600 ohmios. El capacitor de 22 µF en el colector de Q1 debe ser preferentemente de Tántalo.




