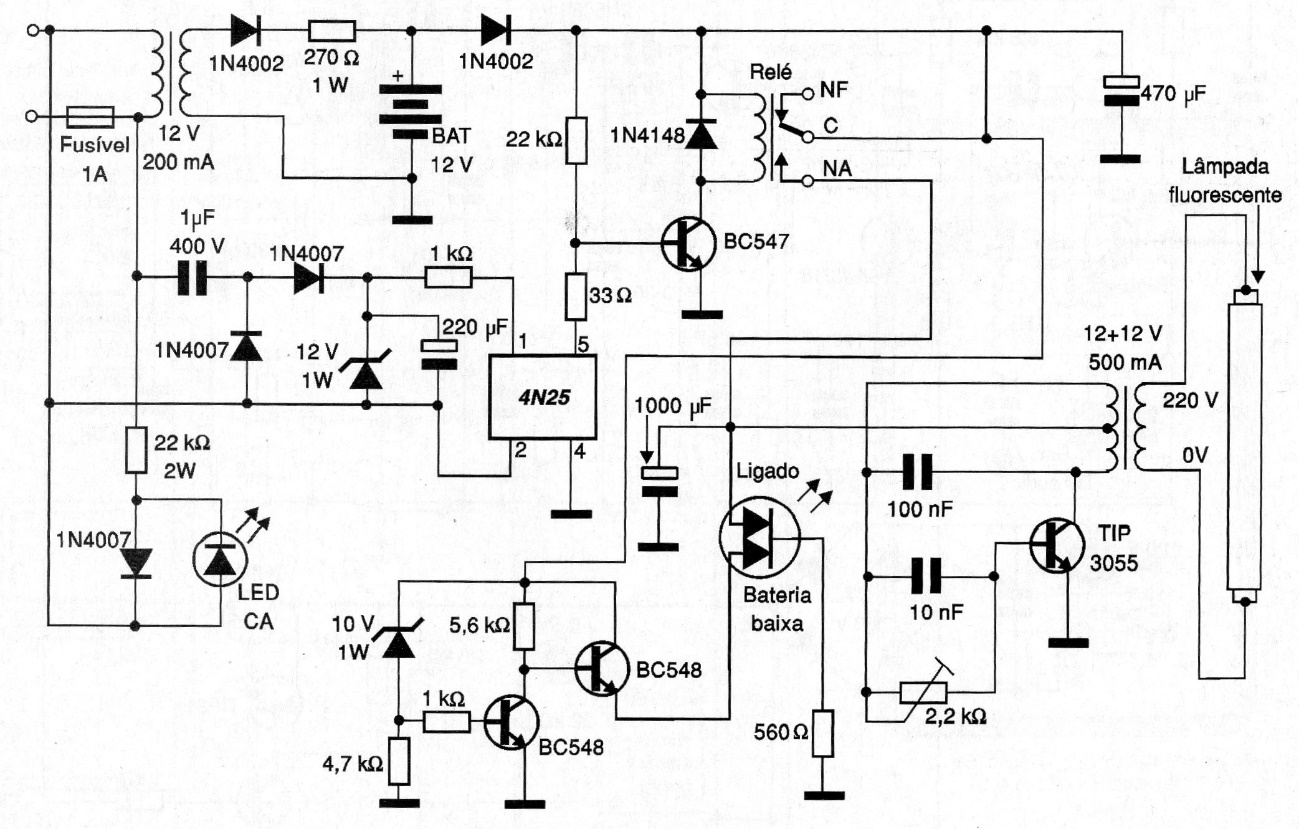
Encontramos este circuito en una documentación de 2002. El circuito es un sistema de iluminación de emergencia con un inversor para una lámpara fluorescente. El circuito está alimentado por una batería que permanece a una carga constante. El transistor TIP3055 debe montarse en un disipador de calor.




