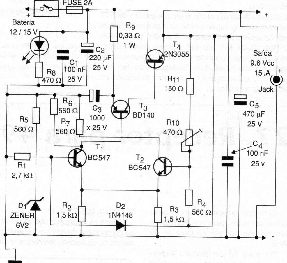
Este circuito usa solo transistores y se encontró en una documentación de 2003. El transistor 2N3055 debe montarse en un disipador de calor y el voltaje se establece en R10.
El circuito mostrado en la figura es sugerido por Texas Instruments y permite la transmisión de datos en...
Esta fuente de alimentación se encuentra en una documentación de 1958. La corriente es entre 500...
Este simple circuito expandible se obtuvo de una Popular Electronics de los años 80. La tensión de...