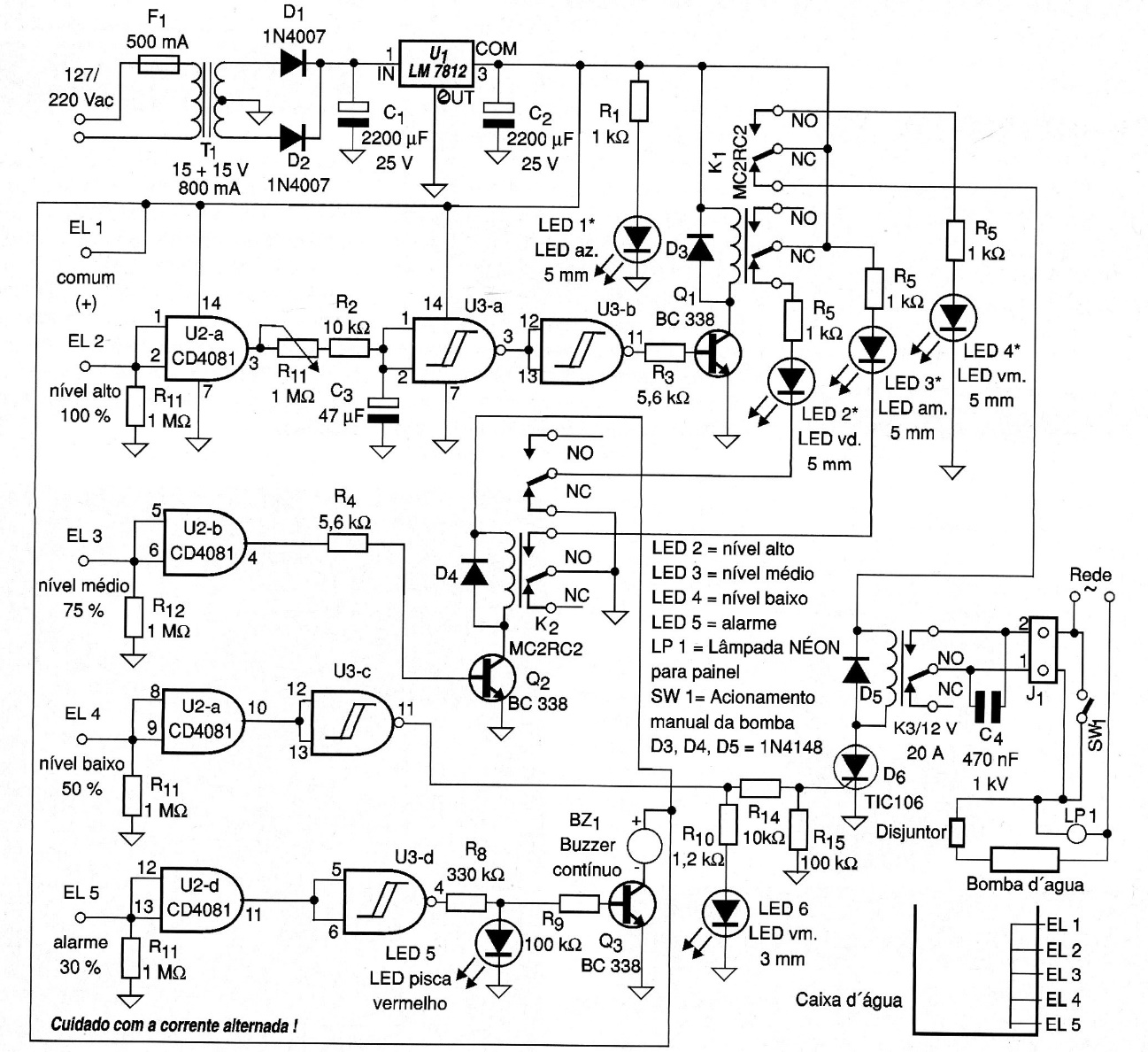
Este circuito, de una documentación de 2006, controla automáticamente la activación de una bomba de agua, y al mismo tiempo, proporciona indicación de nivel a través de los sensores. El relé debe tener corriente según el motor de la bomba de agua.
El circuito mostrado en la figura es sugerido por Texas Instruments y permite la transmisión de datos en...
Esta fuente de alimentación se encuentra en una documentación de 1958. La corriente es entre 500...
Este simple circuito expandible se obtuvo de una Popular Electronics de los años 80. La tensión de...