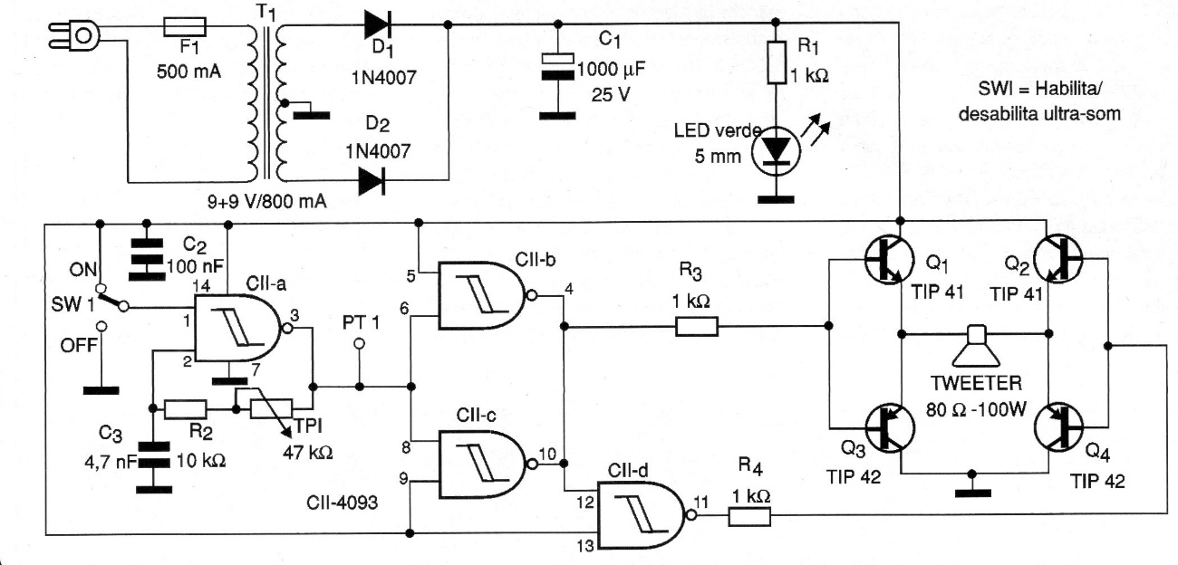
Este circuito genera un tono de audio fuerte que ahuyenta a los mosquitos. Se debe tener cuidado de que, por su potencia, también pueda causar molestias a personas muy cercanas y animales domésticos.
El circuito mostrado en la figura es sugerido por Texas Instruments y permite la transmisión de datos en...
Esta fuente de alimentación se encuentra en una documentación de 1958. La corriente es entre 500...
Este simple circuito expandible se obtuvo de una Popular Electronics de los años 80. La tensión de...