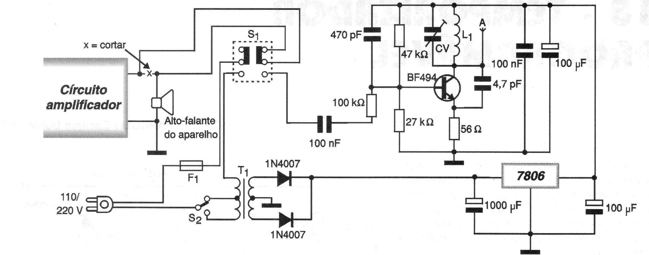
La idea de este proyecto de 2000 es transmitir la señal de un sistema de sonido, televisor u otro aparato usando la banda de FM. Se utiliza de esta forma un radito de FM o walkman para recibir la señal a una pequeña distancia, no necesitando cable para este propósito. La bobina consta de 4 espiras de hilo 22 o 24 en forma de 1 cm sin núcleo. CV es un trimmer común.




