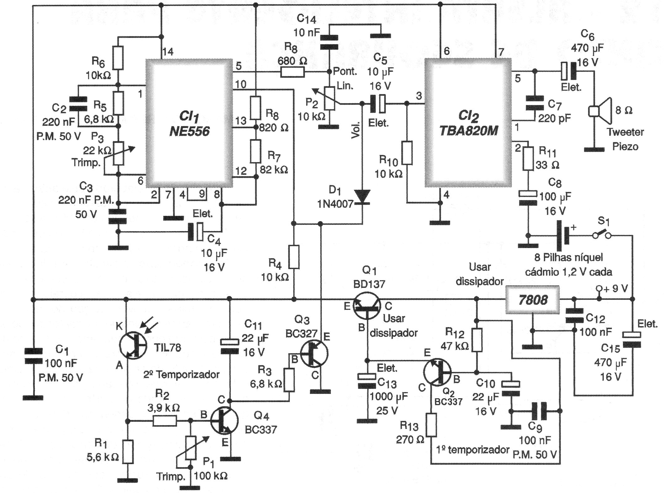
Este es un sofisticado circuito de grillo electrónico, accionando por un sensor de luz, habiendo sido encontrado en una documentación de 2000. El circuito es alimentado por fuente de 9 V y tiene un sofisticado sistema de ajustes para que imite exactamente un grillo.




